Как мы реализовали омниканальное решение для управления ценами
Один из наших клиентов обратился с запросом реализации омниканального решения для управления ценами
Исходные данные
- Крупная международная сеть, реализующая товары оффлайн и в интернет-магазинах
- Наличие нескольких разрозненно существующих сервисов, участвующих в процессе ценообразования и обмена данными по ценам
- Отсутствие единого инструмента управления скидочными механиками по разным каналам продаж
- Информация по стоимости товаров доставлялась разрозненно по системам, участвующим в процессе демонстрации цены покупателю (касса, ценник, сканер штрих-кода для проверки цены в торговом зале)
- Наличие программы лояльности с разными уровнями цен
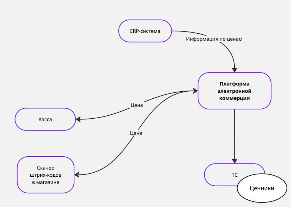
- Касса получала информацию по базовым ценам товаров напрямую из ERP-системы, а цену со скидками запрашивала у отдельного сервиса управления ценами в оффлайне

Задача
Перевести ценообразование с отдельных сервисов для оффлайна на платформу электронной коммерции, отвечающую на момент старта проекта только за цены в онлайне. Реализовать плавное и последовательное переключение всех онлайн точек на новую интеграцию. Учесть особенности ценообразования и фискализации зарубежных магазинов.
Реализация
- Устаревшее решение для управления ценами в оффлайне заменил новый сервис для расчета скидочных механик, ранее отвечающий только за цены в интернет-магазине.
- Касса и сканер штрих-кодов в магазине стали забирать итоговую цену с учетом всех скидок (в рамках отдельных акций и по программе лояльности) из одного источника.
- Данные для печати ценников в магазине стали выгружаться из платформы электронной коммерции в 1C.
- Разработана логика передачи информации по ценам из ERP-системы в платформу электронной коммерции:
- Данные по ценам выгружаются в виде акта переоценки в формате JSON, который содержит информацию по предыдущей версии стоимости товара, новой версии стоимости, предельно допустимому размеру скидки. Для каждого магазина выгружается свой акт.
- JSON разбивается на отдельные таблицы в БД. Новая структура позволяет хранить множество цен одного продукта в зависимости от магазина и типа продукта.
- В отдельную таблицу сохраняется запись со сводной информацией по всему акту, на нее ссылается каждый товар, пришедший в данном акте.
- После того, как данные по товарам из акта были сохранены в БД, по заданному расписанию происходит пересчет стоимости товаров согласно настроенным акционным механикам. Результаты расчетов сохраняются в отдельную таблицу, из которой данные разносятся по другим подсистемам.

Сложности, возникшие в процессе реализации
- Работа на пересечении 8-9 команд, грамотное планирование этапов работ. Потребление порядка 5-7 новых потоков данных, каждый из которых надо спланировать.
- Раскатка решения на несколько стран и множество магазинов, которые находятся в разных часовых поясах. Каждый из магазинов мог заявить о возникших проблемах в любое время суток, что требовало круглосуточной готовности проектной команды.
- Разные акции при применении их к товарам могут в результате расчетов давать одну и ту же цену. Таким образом, промо меняется, а итоговая стоимость позиции — нет. Но для печати на ценнике цена выгружается повторно. Необходимо было проработать этот сценарий и избежать повторной выгрузки дублирующейся цены.
- Для нашей команды опыт работы с оффлайн направлением был новым. На старте отсутствовало понимание существующих бизнес-процессов, которое усугублялось минимальным количеством документации.
- Требовалось учитывать особенности физического оборудования, имеющего специфические требования к формату передаваемых данных.
Процесс реализации проекта занял не один месяц напряженной работы, многочисленных согласований, адаптации под требования со стороны бизнеса и тестирования. Каждая стадия требовала особого внимания, ведь от правильности внедрения зависела стабильность всей системы и доверие наших партнеров. Кроме того, работа с ценниками всегда имеет повышенный риск, так как они являются публичной офертой. Возможные случаи расхождения цен могут вести не только к негативу со стороны покупателей, но и потенциальным административным взысканиям.
Сейчас ценообразование для всех каналов продаж (онлайн, оффлайн) формируется в рамках одной системы. Вместо множества разрозненных сервисов существует единая точка, из которой данные распространяются по другим подсистемам. За счет этого сокращено количество ресурсов, осуществляющих контроль акционных предложений.
Проведено плавное и последовательное переключение оффлайн-точек на новую логику, учтены особенности фискализации в зарубежных странах, где представлена торговая сеть.
Подобные перемены не даются легко и требуют времени, чтобы полностью реализовать задуманное. В итоге, мы достигли финальной точки — единая, надежная система ценообразования, которая теперь работает без сбоев и расхождений.
Источники изображений:
Архив Lachestry
Интересное:
Новости отрасли:
Все новости:
Публикация компании
Контакты
Социальные сети


